日活跃用户5000多万:多多果园让用户上瘾的留存大招体验笔记
2019年10月10日,褚橙传承人褚一斌与拼多多达成战略合作协议,合作之一就是从10月11日(昨天)12时起,用户在「多多果园」中通过浇水抽奖,就有几率获得“褚橙种子”,等果实成熟后,用户可以收到基地直供的实物褚橙。
拼多多从去年上线「多多果园」这款小游戏后,高峰期每天可以达到种树200多万棵。媒体报道显示,今年第一季度,多多果园日活比年初增加了1100万,日活跃用户达到5000多万,每天送出的水果已远远超过100万斤。
我们从中足以看到「多多果园」的成功,见实特意体验该游戏后,发现了其在留存玩法、分享裂变及变现上值得关注的几点:
1.游戏属于典型的养成类小游戏,游戏场景为用户熟悉的种树场景,核心玩法简单易上手,用户不断收集水滴和化肥,等种子长成成熟果实后即可收到真实的水果。
2.游戏目标感很强,就是不断收集水滴和化肥,等待果实成熟。从开始选种子后,依次会经历“小芽期”、“小苗期”、“树苗期”、“开花期”和“结果期”,用户的目标就是依次完成每个阶段的小目标。
3.游戏的成就感明显,用户行为都可以得到及时反馈,如浇水后,可以从进度条看到果树的成长状态,完成其他任务后也可看到水壶上水滴数值的变化等,果实成熟后,线下收到实物的成就感更大。
4.游戏的分享裂变点集中设计在与果树成长有强关联的水滴和化肥上,且各个分享、邀请好友等任务都有截止时间,倒计时精确到了十分之一秒,不断流逝的时间,给人一种完成任务的紧迫感,不断刺激用户行动。
5.游戏变现点也集中设计在了水滴和化肥上,用户可通过浏览商品页面,或到指定页面下单,即可得到这些对果树成长有强关联的收益。此外,用户还可抽到优惠券、现金券等,以此吸引用户到商品页面下单,提升转化率。
比较新颖的广告植入点:每天会有2-3个商家在好友列表中,用户每天去偷水时可看到商家推荐的产品,商家优惠券等,也可提升店铺转化率。
6.游戏线上与线下结合的方式很独特,以游戏为载体,链接了平台、用户、果农和商家,并形成了完整的商业闭环,我们会在文末具体讨论这一点。
接下来,我们一起看看这款小游戏在留存玩法、分享裂变和变现上的更多细节吧。
一、 留存玩法
下图为拼多多APP端的「多多果园」页面,用户从APP端有两个入口可进入该游戏,一为首页的“多多果园”入口,二为个人中心的“多多果园”。主页面可看到自己种植的果树、任务栏、好友列表等内容。

(多多果园主页面)
别看这么一张小小的图,背后却深藏着设计者的用心良苦,我们先来看一张图,并用此来分析整个「多多果园」的留存玩法。

(点击可查看大图)
(1)道具系统&任务系统
游戏过程中,用户可以通过下单得到宝箱,宝箱中会有一部分随机道具,如:看门狗(防止偷水)、冰晶花坛(浇水加速)、云朵宝宝(给果树浇水)、奇异水滴花(收集水滴)等,这些道具都对果树成长有增益效果,兼具实用性和娱乐性,功能明确,不足点就是获取方式太少。
游戏中对果树成长最为重要的因素就是水滴和化肥,因此设计者在领取水滴和化肥上下了很大功夫,光领取水滴这一项,就设置有10个任务,如:浏览商品、拼单、邀请好友种树等。并围绕水滴,设计有水滴娱乐,其下又设置有4个任务,如:水滴抽奖、打卡瓜分水滴、答题、抽签。任务种类多样,与游戏主题贴切。
(2)游戏体验
游戏场景画面设置贴近,主页面是玩家种的树,主体元素突出,而且种树场景会随着时间变化出现白天和黑夜两种背景,使游戏背景不至于太沉闷。果树下边有果树成长进度条,清晰明确地向玩家展示了已完成和未完成的任务,如还需要浇多少次水就能开花,离果树成熟还有多久等,游戏在每个阶段都会给玩家清晰的反馈,不断激励玩家完成一个个小目标。
此外,玩家领取任务后,会有倒计时提示,如:任务还有多久失效,宝箱还有多久失效,倒计时精确到了十分之一秒,玩家肉眼可看见时间在不断流逝,给人一种完成任务的紧迫感,刺激玩家做出行动。
新手体验方面,一开始会有新手指导,教新玩家怎么浇水等。新玩家还可以玩刮刮乐,其中有水滴、现金和现金券奖励。同时,新玩家一开始获取水滴比较容易,种子从发芽到开花的成长速度非常快,新玩家很容易从中获得成就感和兴奋感。
游戏还充满了趣味性,游戏中单独设计有一个水滴娱乐,足以看到平台对游戏趣味性的重视。每天3-6点,9-12点,玩家可以参与答题竞赛,可以自己玩,也可以和好友组队一起玩,竞赛题目涉及史、地、化、生等各个领域,当然也有与多多果园相关的题目,该设计也很好地提升了玩家留存时长。
此外,玩家还有每天一次免费抽奖的机会,从第二次开始会花费5g水滴,抽奖可获得水滴、化肥、优惠券等东西,累积抽奖,还可获得更多水滴,也使游戏增添了很多乐趣。
(3)用户习惯培养
游戏在用户习惯培养方面设计有:新人7日登录大礼,引导新人培养登录习惯。瓜分水滴的设计:第一天报名,第二天浇水,第三天瓜分水滴。同时,所有用户每天都有一次免费领取水滴的机会,且在每日三餐时间7-9点,12-14点,18-21点可领取三次水滴。还有浇水时间的设置,从一开始的间隔10秒,后边慢慢增加为20秒......不断增加间隔时间。
游戏在变着法地吸引用户回来,从7天,到3天,到每天,到一日三餐......游戏除了让用户养成每天登录的习惯外,还在努力让用户养成每日三餐登录的习惯,让登录这件事变得和吃饭一样简单,每天一吃饭就会想起来果园领水滴。
(4)PVP系统
游戏中的PVP主要体现在以下三个地方:一为水滴抽签,如玩家会抽到互通有无签、同舟共济签、乐善好施签等,表面形式看着五花八门,实则都是为了促进玩家与好友的互动,如给好友浇水、偷水、拜访好友等会奖励不同量的水滴。
二为可在好友果园中发留言弹幕、捣乱(如放杂草、虫子等),用娱乐的形式与好友互动。此外,如有好友拜访你的果园,你还可以获得水滴。三为可在自己果园动态中看到好友来访动态等消息,可以知道哪些朋友经常来访等,与好友一起玩,更能增加用户粘性。
二、 拉新裂变方法
作为一款以社交裂变玩法出名的小游戏,其中的拉新裂变方法也很值得探讨,多多果园的拉新裂变主要设计在三个点中,分别是领水滴、领化肥和领现金,其背后都受利益驱动,且领水滴和化肥与果树成长强关联。

(点击可查看大图)
游戏中通过领取水滴设置的分享裂变点主要有以下几个:邀请好友或新人种树,且邀请新用户得到的水滴更多,可得150g水滴;邀请好友回果园和打开三餐福袋,即通过唤醒老用户可得水滴;在好友列表中添加果园好友,以及与好友组队答题,都意味着要把APP分享给好友,好友点击后加入即可得到水滴。
总结一下,就是不断邀请新用户进来,不断唤醒老用户回来。
游戏中通过领取化肥设置的分享裂变点主要有两个,一为邀请好友种树,邀请1人可领一袋化肥,二为邀请好友回果园,邀请5名好友可领2袋化肥,邀请10名好友可领5袋化肥。
果树成长到后期时,化肥的重要性便越来越明显,所以游戏设计了化肥这一吸引力很大的裂变点来促使玩家分享游戏,且每个任务都有时间限制,让玩家感觉任务更紧迫。
分享裂变的第三个点为领取现金及现金券,邀请20名好友,可获得现金券礼包,且有领取时间限制,错过就会失效。
游戏首页还有现金红包,玩家点击后会发现自己手气最佳,但必须让更多好友助力,满200才可以提现,而且有24小时的倒计时,所以玩家会为了领红包不断分享,到最后会发现越来越吃力,但玩家不愿意放弃之前的努力,只好继续分享,该设计就充分利用了玩家的“损失厌恶心理”。
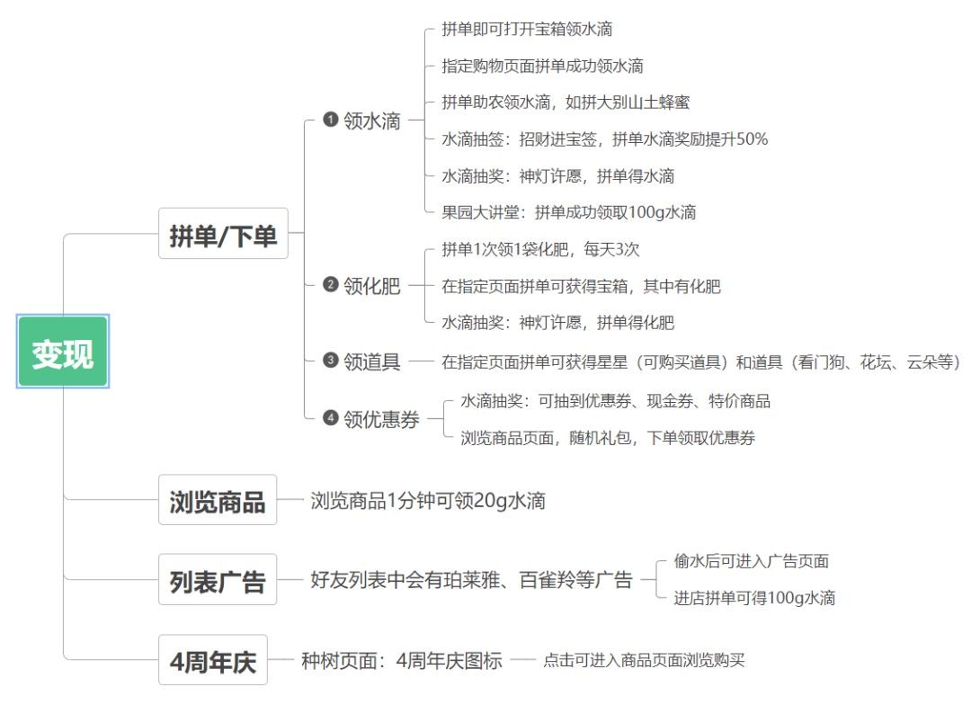
三、 变现方法
「多多果园」的变现主要通过以下四种方式:用户拼单,浏览商品,底部好友列表广告,4周年庆引导(具有时效性)。

(点击可查看大图)
「多多果园」前边一系列的留存、裂变设计,最终目的之一就是引导用户下单,因此围绕下单这个维度的设计点也更多。
如在领取水滴上:玩家在指定页面拼单、拼单助农、在许愿灯拼自己想买的东西、在果园大讲堂拼单等都可获得水滴。拼单还可获得化肥、宝箱、增益道具等对果树成长有帮助的东西。此外,还可获得优惠券、现金券、特价商品等,都在间接引导用户下单。
游戏中,玩家每天有两次机会通过浏览商品来获得水滴,也增加了商品的曝光度。游戏首页好友列表中,每天都会出现2-3个可偷水的广告主,当玩家点进去偷水的时候,就可以看到商家推荐的产品,同时看到“进店拼单得100g水滴”的提示,一步步引导玩家下单,提高了订单的转化率。
最后,游戏页面有很显眼的4周年庆动态图标(正值4周年庆,该图标会随着节日变化),点进去就会看到各种令人心动的优惠券、大额补贴、抢红包、拼团等优惠活动,在给玩家带来新鲜感的同时,也在进一步用优惠吸引用户浏览,下单。
「多多果园」很好地将用户、果农、商家以及平台连接起来。平台运营游戏并分发订单,用户在游戏中虚拟种树,线下果农采摘果实,商家从果农手中采购并发货。
在此过程中,平台获得了良好口碑;用户可以收获种树的乐趣和实物;贫困地区的果农可以获得更多收入;商家有了更稳定的订单,同时也在促进商家改造供应链。

我们回顾之前类似的游戏,从PC端到移动端,很多游戏都从单纯的线上游戏走到了线上、下结合的模式,玩家除了收获线上的满足感,还能获得更多线下的满足感。
如蚂蚁森林让用户有免费参与公益的幸福感;多多果园有线下收获实物的满足感;动物餐厅在上个月9.9公益日,也以游戏为载体,链接了用户、平台、企业、农户等,使得多方共赢。

(点击可查看大图)
游戏的线上与线下结合,带给了我们更多满足感和幸福感。游戏+公益;游戏+商业;游戏+公益+商业......期待未来有更多好玩有趣的游戏出现。


「推荐服务:小程序外包 免费换量 免费发稿」
对了,见实将于11月20日在北京举办私域流量大会,我们会邀请私域流量的头部玩家用一天的时间深度分享,外加N场案例拆解会和私享会,以及组建一个虚拟私域流量研究院,系统梳理各数据、案例和方法论。欢迎一起(11月20日来和大牛们深聊一天的私域流量?)

见识他人经验,提高自己实力